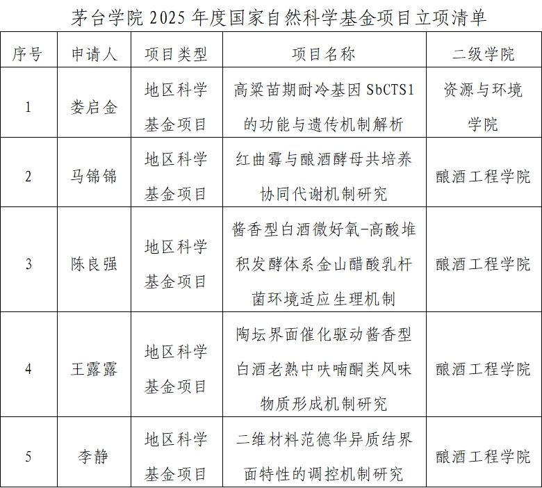
近日,国家自然科学基金委员会公布了2025年度国家自然科学基金项目集中受理期评审结果,点点体育共获批资助5项国家自然科学基金(地区科学基金项目)。

国家自然科学基金是国家为支持基础研究而设立的专项基金,资助范围涵盖自然科学各个领域,旨在促进科学技术进步,培养高层次科研人才,提升自主创新实力。此次获批立项5项成果,是对taptap点点体育科研工作的认可与鼓励。学校将继续聚焦酿酒全产业链,进一步深化科研团队建设,开展科学研究与技术革新,凸显产业链需求倒逼基础研究的创新路径,为酿酒产业高质量发展贡献更多更大智力支撑。
供稿:科研部
编辑:敖绍林
审核:陈燕平