taptap点点体育
校长信箱
丨
智慧校园信息门户
taptap点点体育主页
搜索
学校概况
学校简介
现任领导
学校标识
联系我们
管理机构
教学单位
酿酒工程学院
食品工程学院
资源与环境学院
自动化工程学院
工商管理学院
通识教育学院
马克思主义学院
继续教育学院
教育教学
本科教育
继续教育
教学动态
科学研究
科研项目
科研成果
学术交流
招生就业
信息公开
公开制度
年度报告
采购招标
合作交流
走进茅院
校历
校园景观
校园视频
周边地图
校园地图
周边交通
校园VR
当前位置:
首页
/
教辅部门
/
图书信息中心
/
图信动态
/
新闻动态
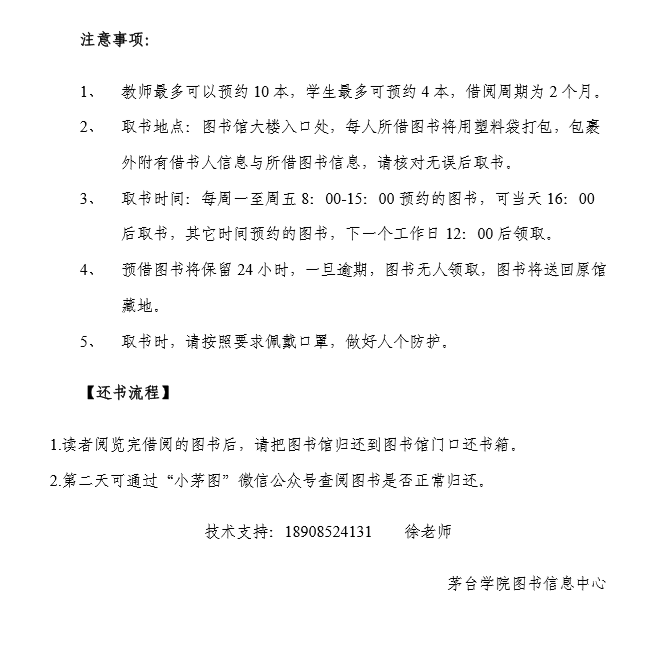
图书信息中心关于疫情期间实行网上预约借书的通知
2020-05-15 12:43
字号:[
小
中
大
]
[关闭]
视力保护色:
上一篇:
关于开展“5•20执书我爱”三行情书征集活动的通知
下一篇:
科学防“疫” 大学生防控知识科普展
校长信箱
丨
智慧校园信息门户
地址:贵州省仁怀市鲁班大道
电话:0851-28797002
官方微信公众号
贵公网安备:52038202001601号
网站备案号:黔ICP备18000375号-1
技术支撑:贵州多彩博虹科技有限公司