“体重异常容易导致高血压、糖尿病、心脑血管、脂肪肝,甚至一部分的癌症也和体重异常有一定的关联。”“有些人腰围太大,体重超重,甚至患上了慢性病……这就需要专业医生和专业医疗机构的帮助。”十四届全国人大三次会议,国家卫生健康委员会主任雷海潮表示,将持续推进体重管理年行动,普及健康生活方式。
超重和肥胖受多种因素的影响。其中包括了遗传、饮食、身体活动水平、生活习惯以及社会环境的改变等。体质指数(BMI)是衡量人体胖瘦程度的标准。BMI=体重(kg)/身高(m)²,我国健康成年人的BMI正常范围在18.5至24之间。BMI在24至28之间被定义为超重。达到或超过28就是肥胖。其中,又根据BMI分为轻度肥胖、中度肥胖、重度肥胖以及极重度肥胖。
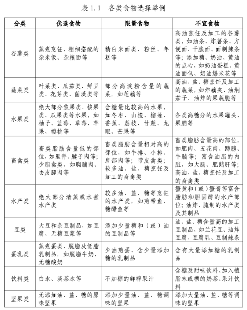
此前,国家卫健委发布《成人肥胖食养指南(2024年版)》,手把手教你科学减肥!
值得注意的是,这份食谱细化到了全国不同地区的食谱示例,并备注了食谱的“总能量”。例如,东北地区的春季食谱有“铁锅炖鱼”“菜包饭”,西北地区的食谱里有“臊子’。
鼓励主食以全谷物为主,适当增加粗粮并减少精白米面摄入;保障足量的新鲜蔬果摄入,但要减少高糖水果及高淀粉含量蔬菜的摄入;优先选择脂肪含量低的食材,如瘦肉、去胸肉、鱼虾等;优先选择低脂或脱脂奶类。
减重期间应少吃油炸食品、含糖烘焙糕点、糖果、肥肉等高能量食物(高能量食物通常是指提供400kcal/100g以上能量的食物)。减重期间饮食要清淡,每天食盐摄入量不超过5g,烹调油不超过20~25g,添加糖的摄入量最好控制在25g以下。减重期间应严格限制饮酒。每克酒精可产生约7kcal能量,远高于同质量的碳水化合物和蛋白质产生的能量值。
(1)控制总能量摄入和保持合理膳食是体重管理的关键。控制总能量摄入,可基于不同人群每天的能量需要量(如下表),推荐每日能量摄入平均降低30%~50%或降低500~1000kcal,或推荐每日能量摄入男性1200~1500kcal、女性1000~1200kcal的限能量平衡膳食。
(2)可根据不同个体基础代谢率和身体活动相应的实际能量需要量,分别给予超重和肥胖个体85%和80%的摄入标准,以达到能量负平衡,同时能满足能量摄入高于人体基础代谢率的基本需求,帮助减重、减少体脂。
(3)可根据身高(cm)减去105计算出理想体重(kg),再乘以能量系数15~35kcal/kg(一般卧床者15kcal/kg、轻身体活动者20~25kcal/kg、中身体活动者30kcal/kg、重身体活动者35kcal/kg),计算成人个体化的一日能量。
《成人肥胖食养指南(2024年版)》建议,三大宏量营养素的供能比分别为:脂肪20%-30%、蛋白质15%-20%、碳水化合物50%-60%,推荐早中晚三餐供能比为3:4:3。
温馨提醒:减肥要循序渐进较为理想的减重目标应该是6个月内,减少当前体重的5%-10%,合理的减重速度为每月减2-4公斤。